Тест ОГЭ по физике, составлен с учетом демоверсии ОГЭ от ФИПИ. Вариант 5 2026 года.
Посетите 3 настоящих урока с учителем
Выполните домашние задания
Пользуйтесь 7 дней материалами для самоподготовки
Пользуйтесь неделю материалами для самоподготовки
Содержание:
Ответами к заданиям 1–16 являются цифра, последовательность цифр или число. Ответ запишите в тексте работы. Ответы на задания 17–22 запишите на отдельном листе.
Задание 1
Установите соответствие между физическими понятиями и примерами этих понятий. К каждой позиции первого столбца подберите соответствующую позицию из второго столбца и запишите в таблицу выбранные цифры под соответствующими буквами.
ФИЗИЧЕСКИЕ ПОНЯТИЯ
А) физическая величина
Б) физическое явление
В) физический закон (закономерность)
ПРИМЕРЫ
1) угол отражения звуковой волны на границе двух сред равен углу падения
2) источник звуковой волны
3) эхолот
4) огибание звуковой волной деревьев в лесу
5) амплитуда звуковой волны
А Б В
5 4 1
Задание 2
Установите соответствие между техническими устройствами и физическими закономерностями, лежащими в основе принципа их действия. К каждой позиции первого столбца подберите соответствующую позицию из второго столбца и запишите в таблицу выбранные цифры под соответствующими буквами.
ТЕХНИЧЕСКИЕ УСТРОЙСТВА
А) жидкостный манометр
Б) жидкостный термометр
ФИЗИЧЕСКИЕ ЗАКОНОМЕРНОСТИ
1) зависимость гидростатического давления от высоты столба жидкости
2) зависимость силы упругости от деформации тела
3) расширение жидкостей при нагревании
4) изменение давления жидкости при изменении её объёма
А Б
1 3
Задание 3
Рассыпанные на салфетке крупинки молотого чёрного перца можно собрать, если поднести к ним надутый воздушный шарик, предварительно потёртый о шерстяной шарф (см. рисунок). Какое явление объясняет притяжение крупинок перца к шарику?

1) электризация через влияние
2) электризация трением
3) электромагнитная индукция
4) всемирное тяготение
1
Задание 4
Прочитайте текст и вставьте на места пропусков слова (словосочетания) из приведённого списка.
К воронке через резиновую трубку подсоединили изогнутую Г-образную стеклянную трубку (см. рисунок). После того как в воронку наливают воду, она начинает выливаться из стеклянной трубки. При этом в соответствии с законом (А)__________ резиновая трубка отклоняется (Б)__________ движения струи выливающейся из трубки воды. Такое движение в физике называется (В)__________ движением. Примером такого движения в технике является (Г)__________.

Список слов и словосочетаний:
1) всемирного тяготения
2) сохранения импульса
3) равноускоренное
4) реактивное
5) грузовые автомобили
6) запуск космической ракеты
7) по направлению
8) противоположно направлению
А Б В Г
2 8 4 6
Задание 5
Горячий чайник какого цвета – чёрного или белого – при прочих равных условиях остывает быстрее и почему?
1) белый, так как его теплопроводность выше
2) белый, так как тепловое излучение от него более интенсивное
3) чёрный, так как его теплопроводность выше
4) чёрный, так как тепловое излучение от него более интенсивное
4
Задание 6
Тело движется в положительном направлении оси Ox. На рисунке представлен график зависимости от времени t для проекции Fx силы, действующей на тело. На сколько увеличилась проекция импульса тела на ось Ох в интервале времени от 0 до 5 с?

25
Задание 7
Лёгкий рычаг находится в равновесии под действием двух сил. Сила F1 = 6 Н. Чему равна сила F2, если длина рычага равна 25 см, а плечо силы F1 равно 15 см?

9
Задание 8
Чему равна масса спирта, если в процессе его превращения из газообразного состояния в жидкое при температуре кипения выделилось количество теплоты, равное 90000 Дж?
0,1
Задание 9
В электрической цепи (см. рисунок) вольтметр V1 показывает напряжение 2 В, вольтметр V2 – напряжение 0,5 В. Чему равно напряжение на лампе?

2
Задание 10
Высота Солнца над горизонтом (см. рисунок) равна 55°. Луч падает на плоское зеркало, лежащее на горизонтальной поверхности. Чему равен угол отражения луча от зеркала?

35
Задание 11
Чему равно массовое число ядра, которое образуется из ядра радия 28488Ra после двух последовательных α-распадов?
220
Задание 12
Спиртовой термометр выносят из тени на солнечную сторону. Как при этом меняется внутренняя энергия спирта и его объём?
Для каждой величины определите соответствующий характер изменения: 1) увеличивается; 2) уменьшается; 3) не изменяется.
![]()
1 1
Задание 13
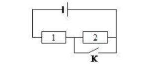
На рисунке изображена электрическая цепь, состоящая из источника тока, резисторов 1 и 2 и ключа К. Как изменяются сила тока в цепи и общее сопротивление цепи при замыкании ключа К?

Для каждой величины определите соответствующий характер изменения: 1) увеличивается; 2) уменьшается; 3) не изменяется.
![]()
1 2
Задание 14
На рисунке представлена шкала электромагнитных волн. Используя данные шкалы, выберите из предложенного перечня два верных утверждения. Укажите их номера.

1) Электромагнитные волны частотой 3·103 ГГц принадлежат только инфракрасному излучению.
2) Электромагнитные волны частотой 5·104 ГГц принадлежат инфракрасному излучению.
3) Гамма-лучи имеют наибольшую длину волны.
4) Электромагнитные волны длиной 1 м принадлежат радиоизлучению.
5) В вакууме ультрафиолетовое излучение имеет бóльшую скорость распространения по сравнению с видимым светом.
14
Задание 15
Прибор на рисунке подключён в режиме вольтметра. Запишите результат измерения напряжения, с учётом абсолютной погрешности измерения, которая равна цене деления шкалы прибора.

1) (6,5 ± 0,1) В
2) (7,0 ± 0,5) В
3) (14,0 ± 0,5) В
4) (14,8 ± 0,1) В
3
Задание 16
В справочнике физических свойств различных материалов представлена следующая таблица. Используя данные таблицы, выберите из предложенного перечня два верных утверждения. Укажите их номера.

1) При равных размерах самым лёгким окажется проводник из серебра.
2) При равных размерах самое маленькое электрическое сопротивление имеет проводник из серебра.
3) Проводники из латуни и нихрома одинакового размера имеют одинаковую массу, но разные электрические сопротивления.
4) Чтобы при равной длине проводник из железа имел одинаковое электрическое сопротивление с проводником из никелина, он должен иметь в 4 раза большую площадь поперечного сечения.
5) При равной площади поперечного сечения проводник из константана длиной 5 м имеет такое же электрическое сопротивление, как и проводник из никелина длиной 4 м.
23
Для ответов на задания 17–22 используйте отдельные листы. Запишите сначала номер задания (17, 18 и т.д.), а затем ответ на него.
Задание 17
Используя источник тока, вольтметр, амперметр, ключ, реостат, соединительные провода и лампочку, соберите экспериментальную установку для определения мощности, выделяемой на лампочке при силе тока 0,5 А. Абсолютная погрешность измерения силы тока равна ±0,02 А, абсолютная погрешность измерения напряжения равна ±0,2 В.В бланке ответов № 2:
1) нарисуйте электрическую схему эксперимента;
2) запишите формулу для расчёта мощности электрического тока;
3) укажите результаты измерения напряжения и силы тока с учётом абсолютных погрешностей измерений;
4) запишите значение мощности электрического тока.
1) Схема: источник тока, ключ, реостат, амперметр и лампочка соединены последовательно; вольтметр подключён параллельно лампочке.
2) P = U · I.
3) I = (0,50 ± 0,02) А; U = (3,0 ± 0,2) В.
4) P = 3,0 · 0,50 = 1,5 Вт. С учётом погрешностей: P = 1,5 ± 0,2 Вт.
Задание 18
Прочитайте текст и выполните задание 18.
Рассеяние света
Проходя через земную атмосферу, поток солнечных лучей частично рассеивается, частично поглощается и до Земли доходит ослабленным.
В видимой части спектра поглощение играет малую роль в сравнении с рассеянием. Именно за счёт рассеяния происходит главное ослабление световых солнечных лучей.
Рассеяние световых лучей сильно зависит от длины волны. По расчётам английского физика лорда Рэлея, интенсивность рассеянного света в чистом воздухе обратно пропорциональна четвёртой степени длины волны. Поэтому, проходя через атмосферу, лучи разных длин волн ослабляются по-разному: короткие световые волны (фиолетово-голубая часть спектра) рассеиваются значительно сильнее длинных (красная часть спектра). Это приводит к тому, что мы видим небо голубым вследствие рассеяния солнечного света в атмосфере Земли.
Крупные частицы пыли практически одинаково рассеивают все длины волн видимого света. Наличие в воздухе сравнительно крупных частичек пыли добавляет к рассеянному голубому свету отражённый частичками пыли свет, то есть почти неизменный свет Солнца. Цвет неба становится в этих условиях белесоватым.Сравните количественно рассеяние в чистом воздухе фиолетовых лучей с длиной волны 0,4 мкм и рассеяние красных лучей с длиной волны 0,8 мкм.
Ответ поясните.
Интенсивность рассеяния обратно пропорциональна четвёртой степени длины волны. Для фиолетовых лучей (λф = 0,4 мкм) и красных (λк = 0,8 мкм) отношение длин волн λк/λф = 2. Тогда (λк/λф)4 = 16. Следовательно, фиолетовые лучи рассеиваются в 16 раз сильнее красных.
Задание 19
На рычажных весах уравновешены два сплошных шара: мраморный и железный. Нарушится ли равновесие весов, и если нарушится, то как, если шары опустить в воду? Ответ поясните.
Равновесие нарушится. Железный шар перевесит. Поскольку массы шаров одинаковы (весы уравновешены), а плотность железа больше плотности мрамора, объём мраморного шара больше. При погружении в воду на каждый шар действует выталкивающая сила, пропорциональная объёму. На мраморный шар действует большая выталкивающая сила, поэтому его вес в воде уменьшится сильнее. Следовательно, железный шар станет тяжелее.
Задание 20
Тело массой 2 кг движется по окружности радиусом 2 м с постоянной по модулю скоростью 3 м/с. Чему равен модуль равнодействующей сил, приложенных к телу?
Дано: m = 2 кг, R = 2 м, v = 3 м/с.
Решение: Равнодействующая сила является центростремительной: F = m·v²/R = 2·9/2 = 9 Н.
Ответ: 9 Н.
Задание 21
Резистор № 1 сопротивлением 25 Ом включён последовательно с резистором № 2 в сеть с напряжением 220 В. Чему равно сопротивление резистора № 2, если мощность, потребляемая резистором № 1, равна 400 Вт?
Дано: R1 = 25 Ом, U = 220 В, P1 = 400 Вт.
Решение: Ток в цепи: P1 = I²·R1 ⇒ I = √(P1/R1) = √(400/25) = √16 = 4 А.
Общее сопротивление: Rобщ = U / I = 220 / 4 = 55 Ом.
Сопротивление резистора № 2: R2 = Rобщ – R1 = 55 – 25 = 30 Ом.
Ответ: 30 Ом.
Задание 22
Стальной осколок, падая из состояния покоя с высоты 103 м, у поверхности Земли имел скорость 40 м/с. На сколько повысилась температура осколка, если считать, что изменение его внутренней энергии произошло в результате совершения работы сил сопротивления воздуха?
Дано: h = 103 м, v0 = 0, v = 40 м/с, g = 10 м/с², cстали = 500 Дж/(кг·°С).
Решение: Работа сил сопротивления равна изменению полной механической энергии: A = mgh – mv²/2.
Эта работа переходит во внутреннюю энергию: Q = cmΔT.
cmΔT = m(gh – v²/2) ⇒ ΔT = (gh – v²/2)/c = (10·103 – 1600/2)/500 = (1030 – 800)/500 = 230/500 = 0,46 °С.
Ответ: 0,46 °С.
Оставьте заявку на обучение
Заполните, пожалуйста, контактные данные и получите подробную консультацию, бесплатный пробный день и неделю доступа к образовательной платформе
Тест ОГЭ по физике, составлен с учетом демоверсии ОГЭ от ФИПИ. Вариант 5 2026 года.
Тест ОГЭ по физике, составлен с учетом демоверсии ОГЭ от ФИПИ. Вариант 4 2026 года.
Записаться на любой курс вы можете через Личный Кабинет Родителя
Если возникли сложности, обратитесь к куратору класса!
Заполните форму заявки, и мы свяжемся с вами
Запись на курс временно приостановлена. Можете оставить свои контактные данные в форме ниже и мы сообщим вам, когда начнется набор на курс.




За 1 месяц
За 3 месяца
За год
*только для новых учеников!